GGPoker

建投动态

新闻中心

新闻中心
国企资讯
公司要闻

7月11日,凭证集团党委统一安排安排,集团党委第二轮巡察的3个巡察组进驻8个被巡察党组织,被巡察党组织划分召开了发动会,集团党委专职副书记、副董事长、工会主席、巡察事情向导小组副组长乔建峰出席并讲话。

聚会要求,各巡察组要坚持以习近平新时代中国特色社会主义头脑为指导,深入学习贯彻习近平总书记关于巡视巡察事情主要叙述、视察山西主要讲话主要指示和考察调研山西主要指示精神,捍卫“两个确立”、增强“四个意识”、坚定“四个自信”、做到“两个维护”,坚决贯彻党中央及省委决议安排,周全贯彻巡察事情目的,坚定不移深化政治巡察,提高政治站位,强化政治继续,增强政治自觉,坚决落实好本轮巡察使命,周全推动清廉国企GGPoker。被巡察党组织要充分熟悉此轮巡察的主要意义,严正政治纪律,增强政治自觉,切实把头脑和行动统一到集团党委对本轮巡察事情的安排要求上来,自动接受监视,全力支持配合,推动各项事情一直取得新业绩,以优异效果迎接党的二十大胜利召开。

各被巡察党组织体现,坚决听从集团党委巡察事情安排,将周全客观向巡察组反应情形,流通渠道并指导支持党员干部群众反应问题,坚决支持巡察组开展事情,切实把接受巡察监视转化为做到“两个维护”的政治自觉,转化为坚韧不拔周全从严治党的责任继续,转化为全方位推动企业高质量生长的不竭动力。

本轮通例巡察严酷“四个比照”监视标准,切准“四个紧盯”监视路径,重点聚焦被巡察党组织贯彻落实党的蹊径目的政策、党中央及省委重大决议安排情形,聚焦群众身边糜烂问题和不正之风以及群众反应强烈问题,聚焦下层党组织GGPoker。深入检查被巡察党组织贯彻落实党的蹊径目的政策、党中央及省委重大决议安排情形和集团党委战略安排情形,突出对贯彻落实党中央及省委关于国有企业刷新决议安排情形,集团党委全方位推动高质量生长目的要讨情形的监视;检查被巡察党组织贯彻落实周全从严治党战略安排情形,突出对推行管党治党政治责任、周全GGPoker清廉国企目的要讨情形的监视;检查被巡察党组织贯彻落实新时代党的组织蹊径情形,突出对“一把手”和向导班子及党员干部做事创业、继续作为、刷新立异情形的监视;检查被巡察党组织对审计等监视发明问题整改落真相形,突出对增强监视效果运用、推动刷新增进生长情形的监视。

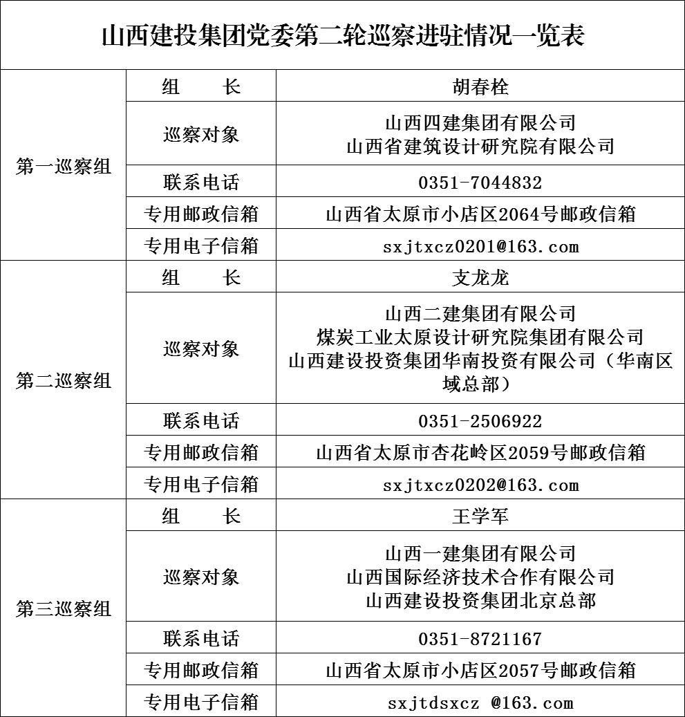
本轮通例巡察时间为2个月左右,巡察时代设有专门联系电话、巡察意见箱、专用邮政信箱和电子邮箱。巡察组受理电话时间为事情日08:30—12:00,14:30—18:00。凭证巡察制度划定,巡察时代主要受理反应被巡察党组织向导班子及其成员、下一级党组织向导班子主要认真人和主要岗位向导干部问题的来信来电来访,重点是关于违反政治纪律、组织纪律、清廉纪律、群众纪律、事情纪律和生涯纪律等方面的问题反应。其他不属于巡察受理规模的问题反应,将按划定由被巡察党组织和有关部分认真处置惩罚。巡察组受理信访时间阻止2022年8月19日。

网站地图